文章目录
之前分享了使用 NMOS 驱动电磁铁通断来实现的段码时钟(见 电磁铁驱动的段码时钟找到解法了,先来一位试试),在评论区有朋友指出电路中电磁铁没有并联续流二极管,我之前虽然接触过这个概念,但是对于为什么要使用并没有很深刻的概念,并且似乎也没有出问题?
但是这肯定是有问题的,为了学习一下没有续流二极管有什么危害,还是来测试看看。
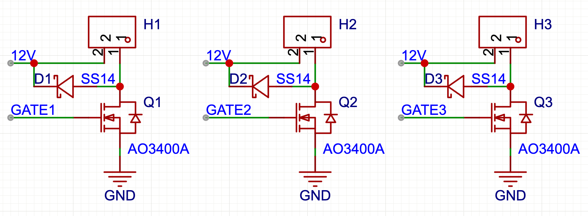
原电路设计
在原来的电路中,电磁铁连接在 12V 和 NMOS 的 Drain 上,通过 Gate 控制 NMOS 的导通,从而接通电磁铁,实现对段码上永磁铁的推动,实现段码的翻转。

示波器观察
在测试时使用 10V 对电磁铁进行供电,并且通过单片机对 NMOS 进行操作,在翻转段码时,对电磁铁进行接通 50ms 的操作。
然后示波器连接在 NMOS 的 Drain 上,观察电压变化。
未接续流二极管电压变化
可以看到在关闭 NMOS 的瞬间,有一个极高的尖刺出现,示波器显示电压为 37.6V,这理论上已经超过了 NMOS 的工作电压 😂。

放大看可以看到这个电压持续了 300us 再逐渐降低到正常工作电压的 10V。

反向电动势是如何产生的?
顺便向 AI 学习了一下为何会有这个反向电动势:
核心原理是 电感中的电流不能突变(楞次定律)。
- 导通阶段: 当NMOS导通时,电流从电源正极,流过电磁铁线圈,再通过导通的NMOS到地,形成回路。线圈(电感)内部储存了磁能,其电流稳定上升至
I = Vcc / R(R为线圈直流电阻)。 - 断开瞬间: 突然关闭(关断)NMOS时,回路的电流路径被强行切断。线圈为了维持电流不会瞬间变为零,它会“反抗”这种变化。
- 电压飙升: 线圈维持电流的唯一方法,就是瞬间在自身两端产生一个非常高的电压。这个电压的极性是:试图保持电流按原方向流动。在低侧驱动电路中,这意味着线圈的下端(接MOS管漏极的一端)电压会急剧升高,甚至远高于电源电压Vcc,而线圈上端(接Vcc的一端)电压则可能被拉低或跟随变化。
优化电路
优化起来也比较简单,添加一个续流二极管即可,电磁铁线圈电阻为 26R,在 10V 下工作电流为 380mA,SS14 应该足以应付这个情况。

优化后示波器观察
电磁铁的焊盘用了 2.54mm 间距,刚好够一个 SOD-123FL 封装的二极管焊接上去,手动补一个之后再用示波器观察一下。
可以看到在关断 NMOS 之后的波形就相当正常了,并且最高电压也只有 13.6V。

小结
平时 DIY 的电路中比较少会有感性负载,电动机、线圈什么的用的比较少,对这块了解不够深入。
虽然板子简单,但是还是会出错,要学习的东西还有好多 😃。

0 条评论。